الخرسانة الجاهزة
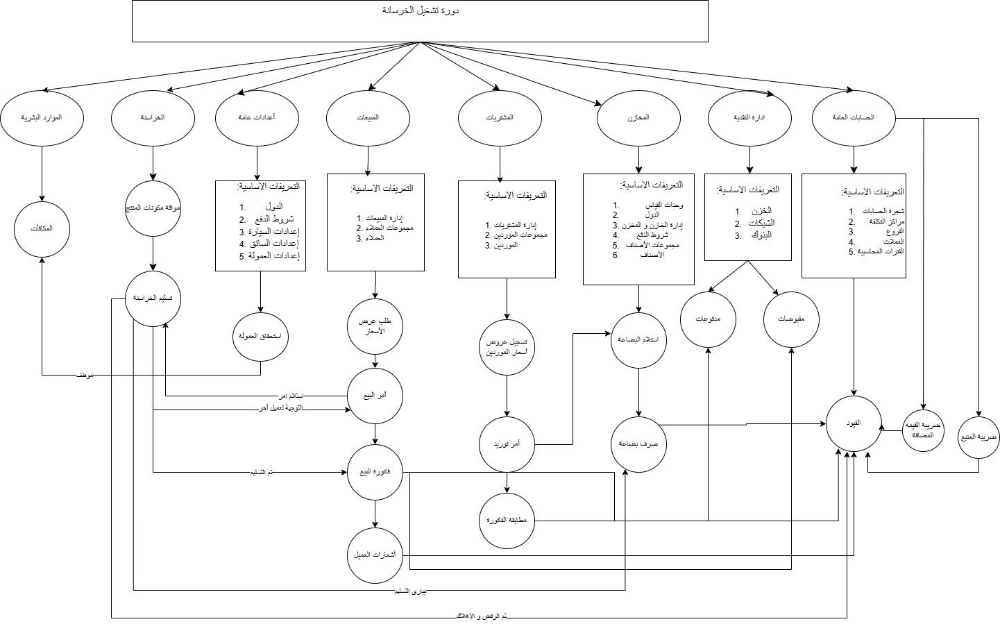
الدورة المستندية للخرسانة الجاهزة التعريفات الأساسية يبدأ سير العمل بإعداد البيانات الأساسية الضرورية في كل برنامج. في الحسابات العامة يكون النظام شجرة الحسابات، ومراكز التكلفة، والفروع، والعملات، والفترات المحاسبية. يتطلب برنامج المخازن تعريفات لوحدات القياس، مجموعات الأصناف، مواقع المخازن، وبيانات الأصناف. في برنامج المشتريات، يتم تعريف الموردين و برنامج الموردين و أصناف الشراء، بينما يتضمن برنامج المبيعات تعريفات للعملاء، ومؤسسات المبيعات، ومجموعات العملاء. تمكن هذه التعريفات جميع المعاملات التشغيلية من أن تكون دقيقة ومتسقة. البرامج التشغيلية بمجرد إعداد النظام، تبدأ العمليات اليومية مع برنامج الشراء. عندما تكون هناك حاجة إلى مواد مثل الأسمنت والإضافات، يتم الحصول على عروض الأسعار من الموردين وإنشاء أوامر الشراء. عند استلام المواد، يتم تسجيلها في المخزون من خلال استلام البضائع، ويتم تحديث مستويات المخزون. ثم يتم إصدار هذه المواد الخام من المخزون إلى برنامج الخرسانة، حيث يوضح موصفات مكونات المنتج تصميم الخلط المحدد. يتم معالجة المواد، ويتم تحضير الخرسانة للتسليم. تقوم شاشة تسليم الخرسانة بتخصيص المركبات والسائقين—سواء كانوا موظفين داخليين أو مقاولين خارجيين—لعمليات الشحن. يبدأ برنامج المبيعات الجانب التجاري، بدءًا من استفسارات الطلبات والمبيعات إلى إنشاء الفواتير. بعد تسليم الخرسانة، يتلقى العميل فاتورة. إذا كان السائق موظفًا، يتم تسجيل أدائه في نظام الرواتب، مما قد يكسبه مكافأة. إذا كان السائق متعاقدًا، يتم التعامل من خلال عملية العمولة. بمجرد إصدار الفاتورة، يضمن نظام التحكم النقدي استلام المدفوعات من العملاء ومطابقتها. المدفوعات للموردين تُدار هنا أيضًا، حيث تُعالج المعاملات من خلال الخزانة والبنوك المتصلة. يتم تسجيل كل حدث مالي—سواء من الشراء أو المبيعات أو الرواتب—تلقائيًا في دفتر الأستاذ العام عبر قيود اليومية، بما في ذلك أي ضرائب قابلة للتطبيق. يضمن هذا التدفق الكامل للعملية تتبع المواد الخام، وإدارة التسليمات، وتحديث البيانات المالية في الوقت الفعلي. يربط نظام تخطيط موارد المؤسسة AccFlex جميع الأقسام، من الشراء والمخزون إلى المبيعات والتسليم والمالية، مما يخلق عملية تجارية سلسة وفعالة وشفافة مصممة خصيصًا لعمليات الخلط الجاهز.

Was this helpful?